ハラスメントとは、嫌がらせのことをいいます。
職場におけるハラスメントとしては、セクハラ(セクシュアル・ハラスメント)、パワハラ(パワー・ハラスメント)、マタハラ(マタニティ・ハラスメント)の問題が顕在化しやすいと言われています。
そのため、企業には、これらのハラスメントの防止措置を講ずる義務が課せられています。
セクハラの防止義務についてはこちらのページをご覧ください。
パワハラの防止義務についてはこちらのページをご覧ください。
防止措置としては、防止計画の策定、相談窓口の設置、従業員の教育等が必要となります。
また、企業はハラスメント問題が発生した場合、これに対して厳正に対応する必要があります。
ハラスメント問題は、加害者(問題社員)だけでなく、被害者が存在します。
そのため、2次被害が発生しないようにするための配慮も必要となります。
このように、ハラスメント問題に対して、企業が実施すべき事項は数多くあります。
目次
テンプレートのダウンロード
ここでは、ハラスメント対応にまつわる書式を紹介させていただきます。
デイライト法律事務所の労働事件チームは、企業側専門の労務弁護士として、多くの企業や社労士の方からご相談が寄せられています。
労務管理の基本的な書式集の他、労働組合対応、問題社員対応、ハラスメント関連の書式集なども整備しており、労務書式集としては全国最大級のものであると自負しております。
これらはすべて無料でダウンロードが可能ですので、ぜひご活用ください。
ただし、書式の使用は、弁護士が使用する場合、又は、企業の方が自社において使用する場合のみとさせていただきます。
その他の場合、非弁行為(弁護士法違反)等、法令に違反する可能性があるため使用は認めておりません。
なお、書式はあくまでサンプルです。
実際にハラスメントに関する問題が発生した場合には、専門家である弁護士に速やかに相談して、サポートを受けながら対応をしていくことが大切です。
ご相談の流れはこちらから。
※書式については、その適法性等を保証するものではありません。
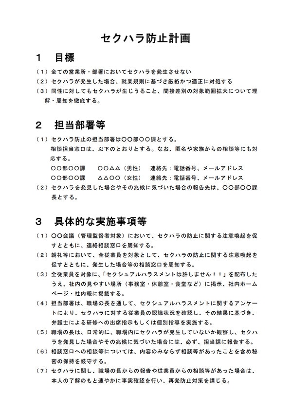
セクハラ防止計画
本書式は、事業主がとる、職場におけるセクハラに関する方針(セクハラの内容(具体例)・あってはならない旨の方針、行為者への厳正な対処方針・内容)を規定したものです。
セクハラ対策を講じる際には、まず防止計画を策定しましょう。
また、セクハラ問題について詳しくはこちらをご覧ください。
ハラスメント防止周知文書
本書式は、事業主が、職場におけるハラスメントには厳正に対処するという方針と相談窓口等を、従業員に周知するものです。
従業員への配布、休憩室など目につく場所への掲示、社内ホームページへ掲載するなどして、周知を徹底するといいでしょう。
また、セクハラについて詳しくはこちらをご覧ください。
パワハラについて詳しくはこちらをご覧ください。
掲示用ポスター(セクハラ)
セクハラの具体例を絵で分かりやすく示すとともに、セクハラには厳正に対処するという社の方針・相談窓口を表示したポスターです。
休憩室など従業員の目につく場所に掲示することで、周知効果を高めることができます。
また、セクハラ問題について詳しくはこちらをご覧ください。
掲示用ポスター(パワハラ)
パワハラの具体例を絵で分かりやすく示すとともに、パワハラには厳正に対処するという社の方針・相談窓口を表示したポスターです。
休憩室など従業員の目につく場所に掲示することで、周知効果を高めることができます。
また、パワハラ問題について詳しくはこちらをご覧ください。
セクハラに関するアンケート
社内のセクハラ発生状況を確認するために、従業員に回答してもらう形で使用するアンケートです。
アンケートの結果から、それぞれの会社においてとるべきセクハラ対策が明確になります。
また、セクハラ問題について詳しくはこちらをご覧ください。
パワハラチェックリスト
社内のパワハラ発生状況・社員の意識を確認するために、従業員に回答してもらうチェックリストです。
パワハラ行為者となりうる管理職用チェックリストもあるので、その結果から、会社の現状を踏まえたパワハラ対策をとることができます。
また、パワハラ問題について詳しくはこちらをご覧ください。
ハラスメント事情聴取書
社内相談窓口にセクハラやパワハラ等のハラスメントの相談がなされた際、相談担当者が使用する事情聴取書のサンプルです。
この事情聴取書を利用することで、聞き漏らすことなく、正確に被害内容を把握することができるとともに、後日紛争になった際の証拠資料とすることができます。
企業のセクハラ対応について詳しくはこちらをご覧ください。
企業のパワハラ対応について詳しくはこちらをご覧ください。
就業規則の委任規程(セクシュアルハラスメント)
セクシュアルハラスメントに関する就業規則のモデル文例です。
セクシュアルハラスメントに関する就業規則等の整備を行っていないのであれば、整備を行ないましょう。
就業規則そのものに盛り込むのではなく、別途、ハラスメント防止規程を設ける会社も多いです。(この場合には、別途、就業規則に委任規程が必要になります。)
また、セクハラの処分についてはこちらをご覧ください。
就業規則の委任規程(パワーハラスメント)
パワーハラスメントに関する就業規則のモデル文例です。
また、パワハラ防止法と企業が取るべき対策についてはこちらをご覧ください。
ハラスメント調査報告書
この書式は、人事担当者が上司等に対して、ハラスメント調査結果を報告する際に使用する際のテンプレートです。
このハラスメント調査報告書を活用することで、基本的な事項を漏らすことなく、調査方法や報告事項をまとめることができます。
企業のセクハラ対応について詳しくはこちらをご覧ください。
企業のパワハラ対応について詳しくはこちらをご覧ください。
以上、ハラスメント問題に対応する際に使用する、防止計画、周知文書、掲示用ポスター、アンケート、チェックリスト、事情聴取書をご紹介しましたが、いかがだったでしょうか。
人事上の問題は会社側に大きなリスクをもたらす可能性があります。
このホームページでご紹介している情報が企業や弁護士の皆さまのお役に立てれば幸甚です。









